首页
学校首页
部门首页
新闻动态
通知公告
本馆概况
本馆简介
本馆文化
全宗介绍
工作职责
学校文化
校名
校旗校徽
校训校风
教风学风
校歌
办学理念
办学精神
办学指导思想
办学定位
档案法规
国家法规
地方规定
行业标准
本馆制度
档案记忆
历史沿革
珍贵档案
人物档案
档案征集
征集公告
征集成果
党建工作
支部概况
党建活动
学习教育
档案博览
档案编研
校史编纂
编研成果
档案文创
推文汇总
展馆概览
校史馆简介
参观须知
校史馆掠影
校史馆动态
书画展厅简介
书画展厅掠影
书画展厅动态
本馆制度
>>
国家法规
>>
地方规定
>>
行业标准
>>
本馆制度
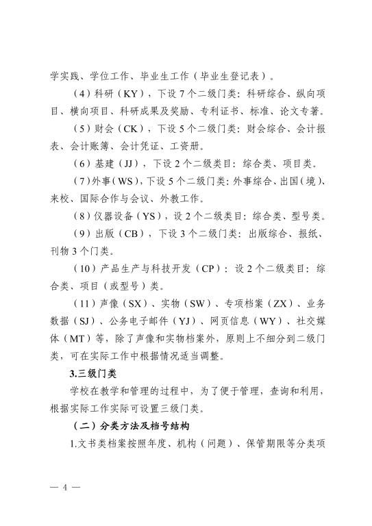
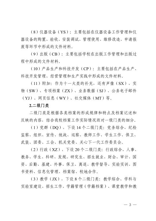
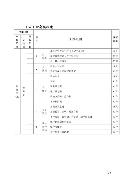
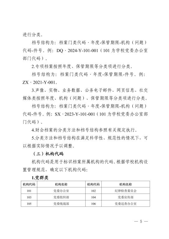
新乡学院档案分类方案、文件材料归档范围和档案保管期限表
2025-12-12 15:39
审核人:
【
关闭窗口
】
版权所有:新乡学院档案馆-豫ICP备09001218号
办公地点:图书馆南楼12楼西. 电话:0373-3683279 3683277 邮箱:dag@xxu.edu.cn 邮编:453003